Filogenesi

print this page
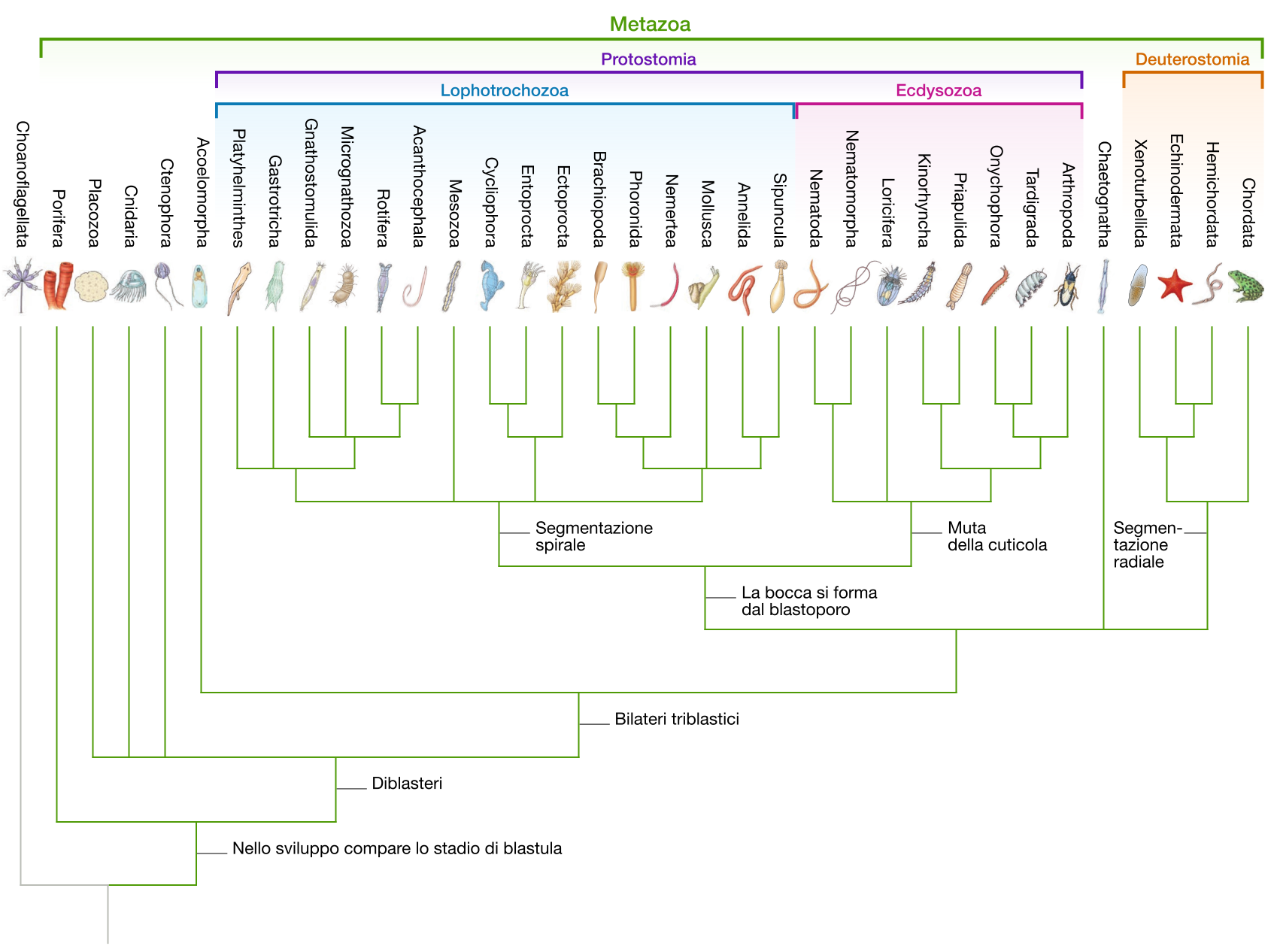
Albero filogenetico dei Metazoi Albero filogenetico dei Metazoi. I taxa rappresentati nelle tavole parietali di Biologia sono inclusi in un rettangolo con collegamento a Phaidra. Scarica immagine alla dimensione originale.

 

Nell’ambito degli organismi eucariotici vengono riconosciuti numerosi gruppi di organismi unicellulari, indicati come Protista o Protozoa, e 34 phyla di animali pluricellulari o Metazoa con 1,5 milioni di specie animali descritte finora. I Choanoflagellata sono protozoi solitari o coloniali considerati il sister taxon più probabile dei Metazoa. I Porifera sono gli animali (Metazoa) con l’organizzazione più semplice. In questo albero filogenetico vengono indicate alcune caratteristiche evolutive che consentono una prima distinzione tra i gruppi di animali, come segmentazione spirale, segmentazione radiale, organizzazione a due o tre foglietti, cuticola, ecc. L’albero filogenetico è ispirato a Hickman C.P.Jr, Roberts L.S., Keen S.L., Eisenhour A.L., Larson A., I’Anson H., “Zoologia”, McGraw-Hill Italia, Milano, 2016. Gli animali più famigliari appartengono al phylum Chordata, mentre molti phyla di Invertebrati sono spesso poco conosciuti.

Le tavole parietali, oggetto di questa mostra virtuale, illustrano la morfologia e i cicli vitali di alcuni gruppi di Protozoa e Metazoa.

Principali suddivisioni dei viventi e Filogenesi

Tradizionalmente, sin dai tempi di Aristotele, tutte le forme viventi venivano classificate in due regni, animale e vegetale. Nel 1866 Haeckel propose il nuovo regno dei Protista, per includere tutti gli organismi unicellulari. In principio i batteri e i cianobatteri (alghe azzurre), forme in cui manca un nucleo circondato da membrana, furono classificati con gli organismi unicellulari nucleati. Successivamente, furono riconosciute le differenze fondamentali tra batteri e cianobatteri anucleati (procarioti) e tutti gli altri organismi dotati di nuclei circondati da membrana (eucarioti). Nel 1969 R.H. Whittaker propose un sistema a cinque regni (animali, piante, funghi, protisti e monere), in cui veniva considerata la fondamentale distinzione fra eucarioti e procarioti: il regno Monera conteneva i procarioti; il regno Protista comprendeva gli organismi unicellulari eucariotici (protozoi e alghe unicellulari eucariotiche); gli organismi pluricellulari erano suddivisi nei tre regni Plantae, Fungi e Animalia, in base al sistema di nutrizione e ad altre caratteristiche fondamentali nell’organizzazione. Il regno Plantae comprendeva organismi fotosintetici pluricellulari (piante superiori e alghe pluricellulari). Il regno Fungi comprendeva muffe, lieviti e funghi, che ottengono il nutrimento mediante assorbimento. Gli invertebrati e i vertebrati formavano il regno Animalia; la maggior parte di questi organismi ingerisce il cibo e lo digerisce internamente, tranne alcune forme parassite che assorbono il nutrimento.

Tutti questi diversi sistemi furono proposti senza tener conto delle relazioni filogenetiche, necessarie per costruire una tassonomia evoluzionistica o cladistica. Recentemente è stata proposta una classificazione cladistica di tutte le forme viventi, basata su informazioni filogenetiche ottenute da dati molecolari (sequenza nucleotidica delle basi di DNA codificante l’RNA ribosomiale). Basandosi sull’albero filogenetico ottenuto da questi dati, nel 1990 K. Woese, O. Kandler e M. Wheelis riconobbero tre domini monofiletici al di sopra del livello di regno: Eucarya (tutti gli eucarioti), Bacteria (i veri batteri) e Archaea (procarioti che differiscono dai batteri per la struttura di membrana e le sequenze di RNA ribosomiale).

Attualmente, nell’ambito della revisione degli Eucarioti (Adl et al., 2012), vengono riconosciuti una ventina di taxa di organismi unicellulari, raggruppati un tempo tra i Protista, e 34 phyla di animali pluricellulari o Metazoa con 1,5 milioni di specie animali descritte finora, compresi nell’unico taxon degli Opisthokonta insieme con i coanoflagellati e i funghi.

Nell’ambito dei Metazoa, gli Eumetazoa includono tutti i phyla animali, eccetto i Porifera e i Placozoa, animali con l’organizzazione più semplice, e sono suddivisi in Radiata (phyla Cnidaria e Ctenophora) e Bilateria (tutti i restanti phyla degli Eumetazoa).

Nell’albero filogenetico sopra riportato vengono indicate alcune caratteristiche evolutive che consentono una prima distinzione tra i gruppi di animali, come segmentazione spirale, segmentazione radiale, organizzazione a due o tre foglietti, cuticola, ecc. I Choanoflagellata sono protozoi solitari o coloniali considerati il sister taxon più probabile dei Metazoa. L’albero filogenetico è ispirato a Hickman C.P.Jr, Roberts L.S., Keen S.L., Eisenhour A.L., Larson A., I’Anson H., “Zoologia”, McGraw-Hill Italia, Milano, 2016. Gli animali più famigliari appartengono al phylum Chordata, mentre molti phyla di Invertebrati sono spesso poco conosciuti.