Phylogenesis

print this page
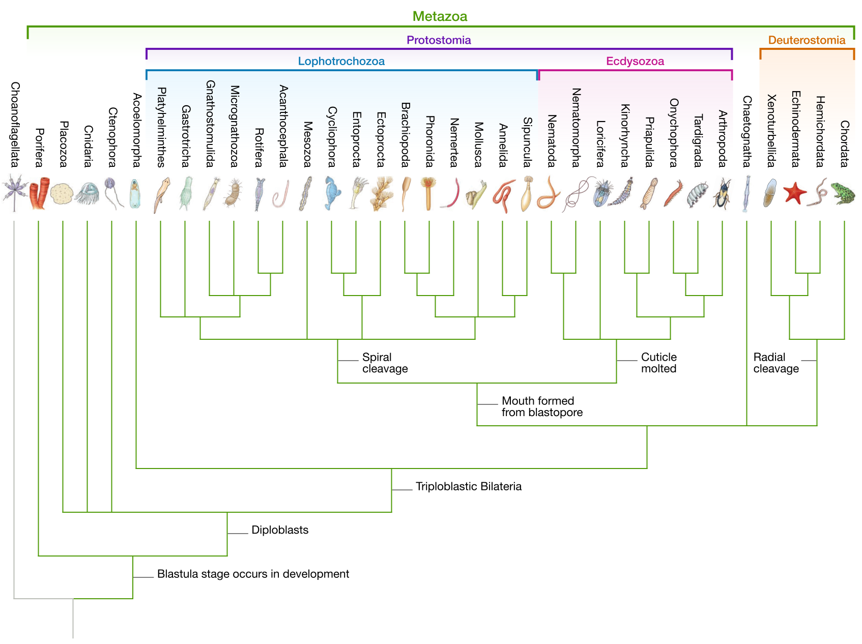
Phylogenetic tree of Metazoa Phylogenetic tree of Metazoa. Taxa depicted in the parietal tables of the Department of Biology are included in a rectangle linked to Phaidra. Download large image.

 

Between eukaryotic organisms several groups of unicellular organisms, known as Protista or Protozoa, and 34 phyla of multicellular animals, known as Metazoa (with 1.5 million animal species described up to now), were recognized. Choanoflagellata are solitary or colonial forms which are considered the most probable sister taxon to the Metazoa. Porifera are the animals (Metazoa) with the simplest organization.
In the reported phylogenetic tree some evolutionary characteristics are indicated allowing a first distinction between groups of animals, such as spiral cleavage, radial cleavage, organization with two or three cellular layers, cuticle, etc. The phylogenetic tree is inspired to Hickman C.P.Jr, Roberts L.S., Keen S.L., Eisenhour A.L., Larson A., I’Anson H., “Integrated principles of Zoology”, McGraw-Hill Education, 2014. The most familiar animals belong to phylum Chordata, while many of Invertebrata phyla are often little known. The parietal tables, object of this virtual exhibition, show the morphology and life cycles of some groups of “Protozoa” (animal-like protistans) and Metazoa.

Major divisions of life and Phylogenesis

From Aristotle’s time to the late 1800s, every living organism was assigned to one of two kingdoms: plant or animal. In 1866 Haeckel proposed the new kingdom Protista to include all single-celled organisms. At first bacteria and cyanobacteria (blue-green algae), forms that lack nuclei bounded by a membrane, were included with nucleated unicellular organisms. Eventually, important differences were recognized between the anucleate bacteria and cyanobacteria (prokaryotes) and all other organisms that have membrane-bound nuclei (eukaryotes). In 1969 R.H. Whittaker proposed a five-kingdom system that incorporated the basic prokaryote-eukaryote distinction. The kingdom Monera contained the prokaryotes. The kingdom Protista contained the unicellular eukaryotic organisms (protozoa and unicellular eukaryotic algae). Multicellular organisms were split into three kingdoms by mode of nutrition and other fundamental differences in organization: Plantae, Fungi and Animalia. The kingdom Plantae included multicellular photosynthesizing organisms, higher plants, and multicellular algae. Kingdom Fungi contained molds, yeasts, and fungi that obtain their food by absorption. Invertebrates and vertebrates compose the kingdom Animalia. Most of these forms ingest their food and digest it internally, although some parasitic forms are absorptive.

These different systems were proposed without regard to the phylogenetic relationships needed to construct evolutionary or cladistics taxonomies. More recently, however, a cladistics classification of all life-forms has been proposed based on phylogenetic information obtained from molecular data (the nucleotide base sequence of DNA encoding ribosomal RNA). According to this tree, Woese, Kandler, and Wheelis (1990) recognized three monophyletic domains above the kingdom level: Eucarya (all eukaryotes), Bacteria (the true bacteria), and Archaea (prokaryotes differing from bacteria in membrane structure and ribosomal RNA sequences).

This revision of the classification of eukaryotes (Adl et al., 2012) shows an emphasis on the protists, which are represented in several lineages; the unique taxon of Opisthokonta includes Metazoa with choanoflagellates and fungi. 34 phyla of multicellular animals or Metazoa with 1.5 million of species are described so far.

Between Metazoa, taxon Eumetazoa includes all animal phyla, except Porifera and Placozoa, animals with the simplest organization, and is divided in Radiata (phyla Cnidaria and Ctenophora) and Bilateria (all remaining eumetazoan phyla).

In the reported phylogenetic tree some evolutionary characteristics are indicated allowing a first distinction between groups of animals, such as spiral cleavage, radial cleavage, organization with two or three cellular layers, cuticle, etc. Choanoflagellata are solitary or colonial forms which are considered the most probable sister taxon to the Metazoa. The phylogenetic tree is inspired to Hickman C.P.Jr, Roberts L.S., Keen S.L., Eisenhour A.L., Larson A., I’Anson H., “Integrated principles of Zoology”, McGraw-Hill Education, 2014. The most familiar animals belong to phylum Chordata, while many of Invertebrata phyla are often little known.